bet365体育
导航
bet365体育概况
治理架构
系科设置
bet365体育简介
学院历史
学院标志
联络方式
院长寄语
教师队伍
全体教师
国际政治系
政治学系
公共行政系
外交学系
兼职教授
行政人员
退休教师
教学培养
本科生教育
研究生教育
MPA教育
国内培训
国际培训
MIA教育
科学研究
学科建设
科研项目
研究成果
集刊期刊
系列丛书
智库报告
科研简报
研究中心
博士后培养
国际交流
英文授课项目
中文授课项目
合作交流
YICGG项目
YICMG项目
网上办事
论文系统
工作量系统
博士申请系统
办事流程及规...
学院生活
党团建设
讲座论坛
学生活动
院友活动
工会活动
加入我们
EN
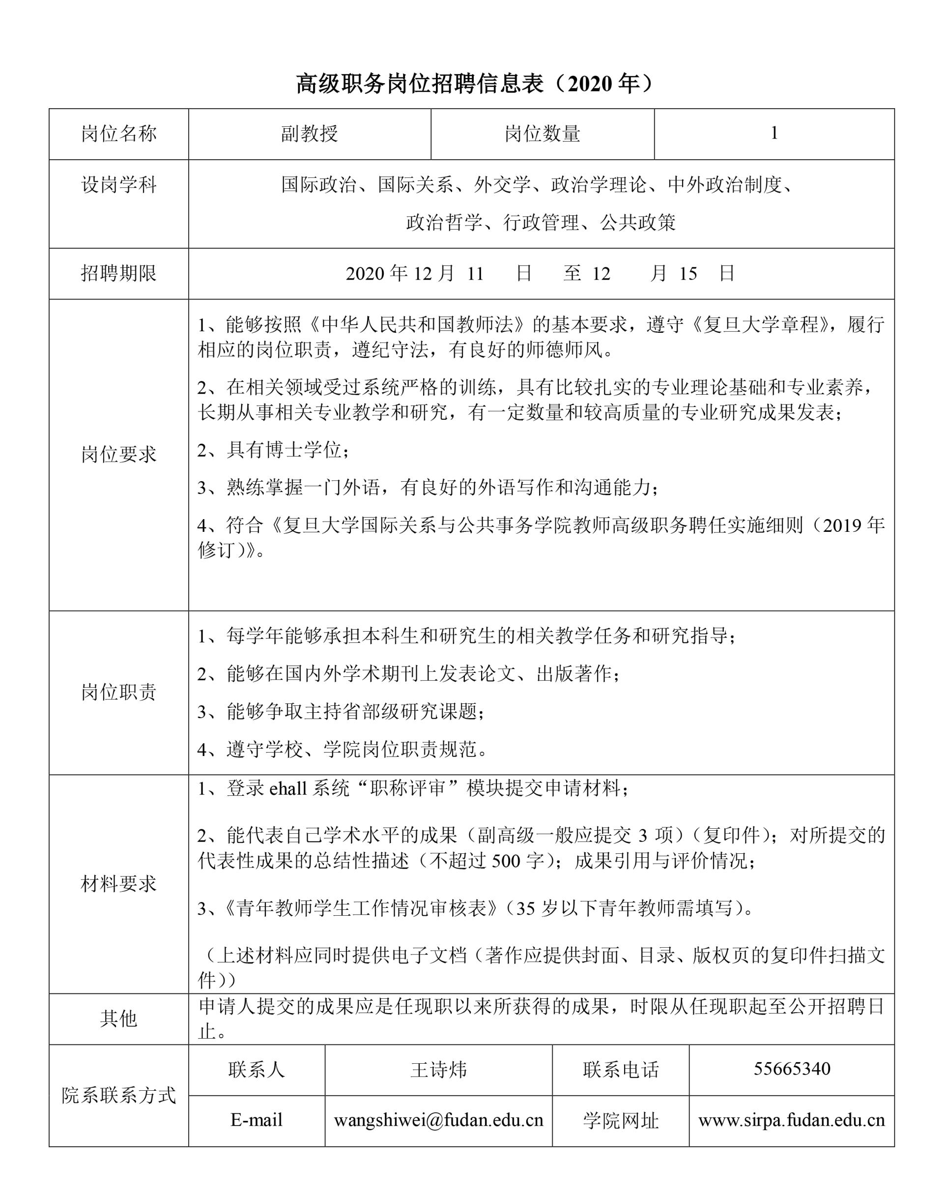
2020年bet365体育 教师高级职务岗位招聘
发布者:系统管理员
发布时间:2020-12-11
浏览次数:
5